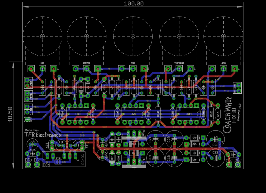
I really like the beautiful cleans and ugly distortion of Musicman amps. They definitely have their own sound. I have an HD130 and it’s a big amp. I thought it might be nice to have a portable version that I could simply plug into a power amp and go. I figured the board could also be used in amp builds as well. The preamp runs on +/-15V but gets this from either a 12VDC switching module or a 9VAC voltage double/regulator circuit, depending on how the board is populated.
Order a PCB from OSHpark
Clich Here for documentation


